Перед началом оформления заказа рекомендуется выполнить следующие действия:
Содержание
Подготовка к оформлению заказа
- Проверить наличие товара в интернет-магазине
- Уточнить условия доставки и оплаты
- Подготовить данные банковской карты (при безналичной оплате)
- Уточнить точный адрес доставки
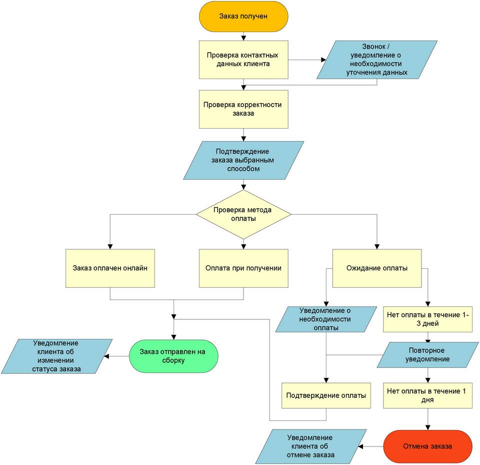
Пошаговый процесс оформления заказа
Выбор товара
- Найдите нужный товар через поиск или каталог
- Откройте карточку товара
- Выберите необходимые параметры (размер, цвет, количество)
Добавление в корзину
| Действие | Описание |
| Кнопка "В корзину" | Нажмите для добавления выбранного товара |
| Проверка | Убедитесь, что товар добавлен в корзину |
Оформление заказа
- Перейдите в корзину
- Проверьте состав заказа
- Выберите способ доставки
- Укажите адрес получения
- Выберите способ оплаты
- Подтвердите заказ
Способы доставки
- Курьерская доставка до двери
- Самовывоз из пункта выдачи
- Почтовая доставка
- Экспресс-доставка
Сроки доставки
| Тип доставки | Примерные сроки |
| Стандартная | 3-7 рабочих дней |
| Экспресс | 1-2 рабочих дня |
Варианты оплаты
- Онлайн-оплата картой
- Наложенный платеж
- Электронные кошельки
- Банковский перевод
Рекомендации по оплате
- Проверяйте безопасность платежной страницы (https)
- Сохраняйте подтверждение оплаты
- При оплате наличными подготовьте точную сумму
После оформления заказа
- Сохраните номер заказа
- Проверьте электронную почту для получения подтверждения
- Отслеживайте статус заказа в личном кабинете
- Будьте на связи для подтверждения доставки
Возможные проблемы
- Товар закончился после оформления
- Изменение сроков доставки
- Технические ошибки при оплате
Важно:
Перед подтверждением заказа внимательно проверяйте все указанные данные, особенно адрес доставки и контактную информацию.















